2024年5月19日,由中国商业统计学会主办、正大集团冠名、哈尔滨工程大学承办的“正大杯”第十四届全国大学生市场调查与分析大赛研究生组总决赛在哈尔滨工程大学启航剧场正式落下帷幕。我校入围本次总决赛现场答辩环节的2支参赛队在大赛中取得历史性突破,斩获全国一等奖2项。

指导老师与获奖队伍合影
本届大赛于2023年9月启动,大陆赛区共有1063所高校,包括双一流大学128所、211学校110所、985学校38所,共29.5万名学生积极报名参赛,参赛规模再创新高。大赛历时7个月,历经校赛、企业命题赛、省赛的层层选拔,最终有150支团队脱颖而出,成功晋级全国总决赛。

我院参赛团队赛前合影
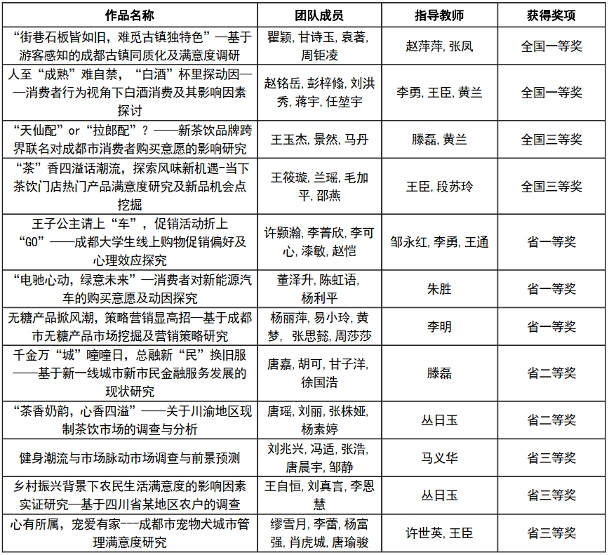
研究生组总决赛采取“报告陈述+答辩”的形式。5月18日分组赛共有来自学界业界40位专家组成的8个评审组,对150支团队进行答辩评审,综合报告分和展示答辩分,评出国赛一等奖和二等奖。我校研究生竞赛团队瞿颖、甘诗玉、袁著、周钜凌的作品《“街巷石板皆如旧,难觅古镇独特色”—基于游客感知的成都古镇同质化及满意度调研》(指导教师:赵萍萍、张凤)和赵铭岳、彭梓翛、刘洪秀、蒋宇、任堃宇的作品《人至“成熟”难自禁,“白酒”杯里探动因——消费者行为视角下白酒消费及其影响因素探讨》(指导教师:李勇、王臣、黄兰)获得本次大赛全国一等奖。

答辩现场
我校高度重视研究生人才培养工作,坚持推动研究生创新创业教育教学改革。自2023年9月竞赛启动以来,在研究生处和Betway体育西汉姆联的精心组织下,Betway体育西汉姆联教师团队积极举办竞赛宣传、竞赛培训和竞赛答辩等,参赛师生团结协作、奋力拼搏,在该项赛事上取得历史性突破,充分展现了我校师生不畏艰难、奋发向上的优良品质和精神风貌。本次大赛,我校还获得全国三等奖2项,省一等奖3项,省二等奖2项,省三等奖3项的好成绩。获奖队伍信息汇总如下:

全国大学生市场调查与分析大赛连续6年纳入教育部高校学科竞赛排行榜竞赛项目,是国内统计学科两大A类全国性赛事之一。大赛是为引导大学生创新和实践,提高大学生的组织、策划、调查实施和数据处理与分析等专业实战能力,培养大学生的社会责任感、服务意识、市场敏感度和团队协作精神,也是政府支持、企业认可、高校师生积极参与、海峡两岸高度联动的统计学科多方育人平台。